|
h5cpp 0.7.1
A modern C++ wrapper for the HDF5 C library
|


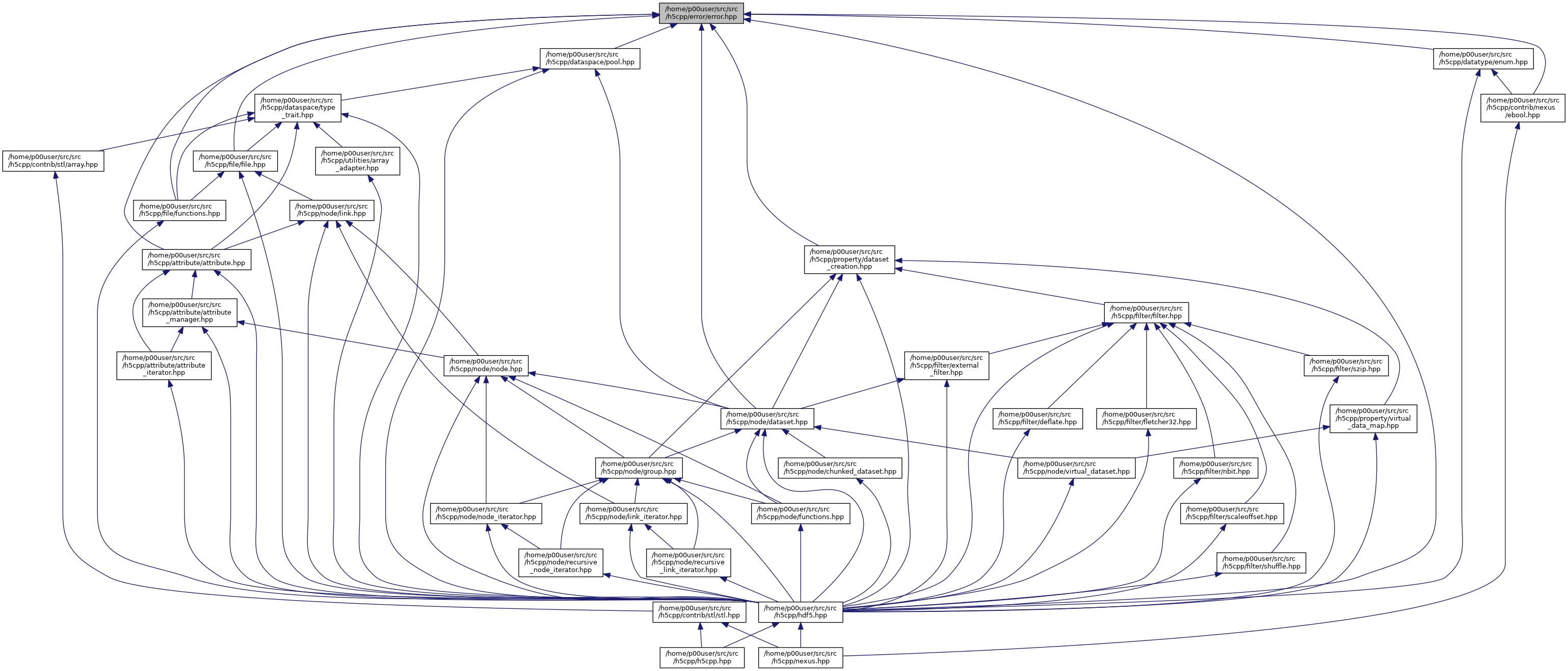
Go to the source code of this file.
Classes | |
| class | hdf5::error::Singleton |
| singleton class for HDF5 error handling More... | |
Namespaces | |
| namespace | hdf5 |
| top-level namespace of the entire library | |
| namespace | hdf5::error |
Functions | |
| std::string | hdf5::error::print_nested (const std::exception &exception, size_t level=0) |
| indented output of nested exceptions and included error stack More... | |
Variables | |
| const decltype(H5E_DEFAULT) | hdf5::error::kDefault = H5E_DEFAULT |