|
h5cpp 0.7.0
A modern C++ wrapper for the HDF5 C library
|
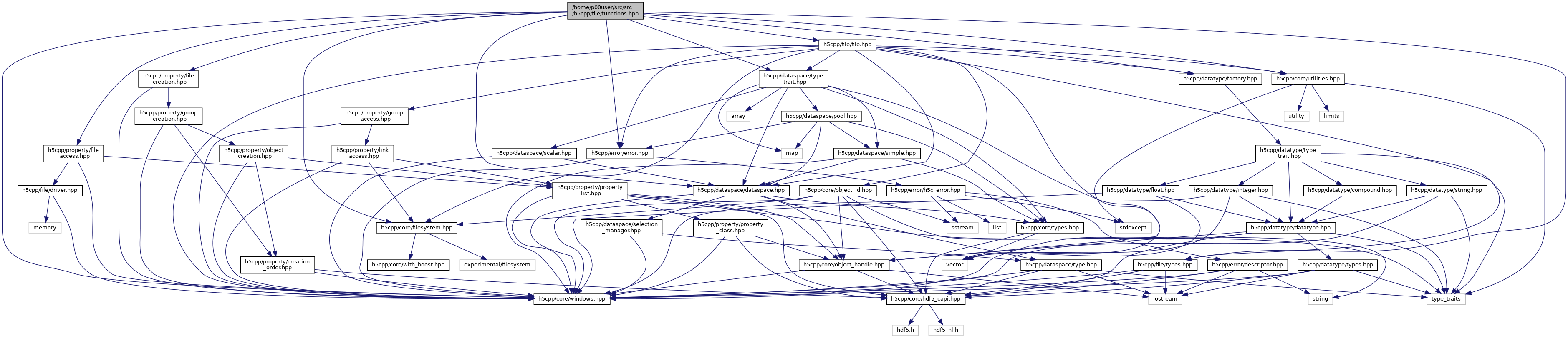
#include <h5cpp/core/filesystem.hpp>#include <h5cpp/file/file.hpp>#include <h5cpp/file/types.hpp>#include <h5cpp/property/file_creation.hpp>#include <h5cpp/property/file_access.hpp>#include <h5cpp/core/windows.hpp>#include <h5cpp/dataspace/dataspace.hpp>#include <h5cpp/dataspace/type_trait.hpp>#include <h5cpp/datatype/factory.hpp>#include <h5cpp/error/error.hpp>#include <h5cpp/core/utilities.hpp>

Go to the source code of this file.
Namespaces | |
| namespace | hdf5 |
| top-level namespace of the entire library | |
| namespace | hdf5::file |
Functions | |
| File | hdf5::file::create (const fs::path &path, AccessFlags flags=AccessFlags::Exclusive, const property::FileCreationList &fcpl=property::FileCreationList(), const property::FileAccessList &fapl=property::FileAccessList()) |
| create a new file More... | |
| File | hdf5::file::create (const fs::path &path, AccessFlagsBase flags, const property::FileCreationList &fcpl=property::FileCreationList(), const property::FileAccessList &fapl=property::FileAccessList()) |
| File | hdf5::file::open (const fs::path &path, AccessFlags flags=AccessFlags::ReadOnly, const property::FileAccessList &fapl=property::FileAccessList()) |
| open an existing file More... | |
| File | hdf5::file::open (const fs::path &path, AccessFlagsBase flags, const property::FileAccessList &fapl=property::FileAccessList()) |
| bool | hdf5::file::is_hdf5_file (const fs::path &path) |
| check if the file reference by the path is an HDF5 file More... | |
| template<typename T > | |
| File | hdf5::file::from_buffer (T &data, ImageFlags flags=ImageFlags::ReadOnly) |
| load an image file from a buffer More... | |
| template<typename T > | |
| File | hdf5::file::from_buffer (T &data, ImageFlagsBase flags) |
| template<typename T > | |
| File | hdf5::file::from_buffer (T &data, const datatype::Datatype &mem_type, const dataspace::Dataspace &mem_space, ImageFlagsBase flags) |
| template<typename T > | |
| File | hdf5::file::from_buffer (const T &data, ImageFlags flags=ImageFlags::ReadOnly) |
| template<typename T > | |
| File | hdf5::file::from_buffer (const T &data, ImageFlagsBase flags) |